VUSF - Клапан "ИЛИ"
| Резьба | G1/4 - G1" |
| Макс. рабочее давление | 350 бар |
| Максимальный расход | 180 л/мин |
РЕЗУЛЬТАТЫ:
Гидравлический шаровой клапан VUSF представляет собой эффективное решение для управления гидравлическими системами. С помощью этого клапана можно выбирать между двумя линиями с более высоким давлением, а также использовать третий способ управления для управления гидравлическими или логическими последовательностями. Серия VUSF включает в себя корпусные клапаны с резьбой BSP и размерами от BSPP ¼ до BSPP 1”. В зависимости от выбранного размера, распределительные клапаны VUSF могут обеспечивать скорость потока до 180 литров в минуту и давление до 350 бар. Корпус гидравлического шарового клапана изготовлен из высокопрочной стали, что обеспечивает его устойчивость к окислению. Клапан может быть подвержен атмосферным воздействиям, поверхность клапана может дополнительно обработана цинком и никелем для повышения стойкости к окислению.

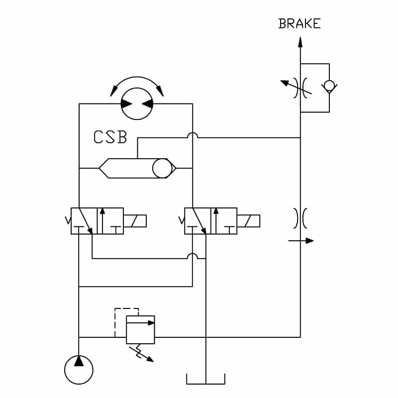
Пример гидросхемы с челночным клапаном ИЛИ дан ниже

Гидравлический шаровой клапан VUSF представляет собой эффективное решение для управления гидравлическими системами. С помощью этого клапана можно выбирать между двумя линиями с более высоким давлением, а также использовать третий способ управления для управления гидравлическими или логическими последовательностями. Серия VUSF включает в себя корпусные клапаны с резьбой BSP и размерами от BSPP ¼ до BSPP 1”. В зависимости от выбранного размера, распределительные клапаны VUSF могут обеспечивать скорость потока до 180 литров в минуту и давление до 350 бар. Корпус гидравлического шарового клапана изготовлен из высокопрочной стали, что обеспечивает его устойчивость к окислению. Клапан может быть подвержен атмосферным воздействиям, поверхность клапана может дополнительно обработана цинком и никелем для повышения стойкости к окислению.

Пример гидросхемы с челночным клапаном ИЛИ дан ниже

- Описание
- Код заказа
- Графики
- Размеры, мм
Гидравлический шаровой клапан VUSF представляет собой эффективное решение для управления гидравлическими системами. С помощью этого клапана можно выбирать между двумя линиями с более высоким давлением, а также использовать третий способ управления для управления гидравлическими или логическими последовательностями. Серия VUSF включает в себя корпусные клапаны с резьбой BSP и размерами от BSPP ¼ до BSPP 1”. В зависимости от выбранного размера, распределительные клапаны VUSF могут обеспечивать скорость потока до 180 литров в минуту и давление до 350 бар. Корпус гидравлического шарового клапана изготовлен из высокопрочной стали, что обеспечивает его устойчивость к окислению. Клапан может быть подвержен атмосферным воздействиям, поверхность клапана может дополнительно обработана цинком и никелем для повышения стойкости к окислению.

Пример гидросхемы с челночным клапаном ИЛИ дан ниже




